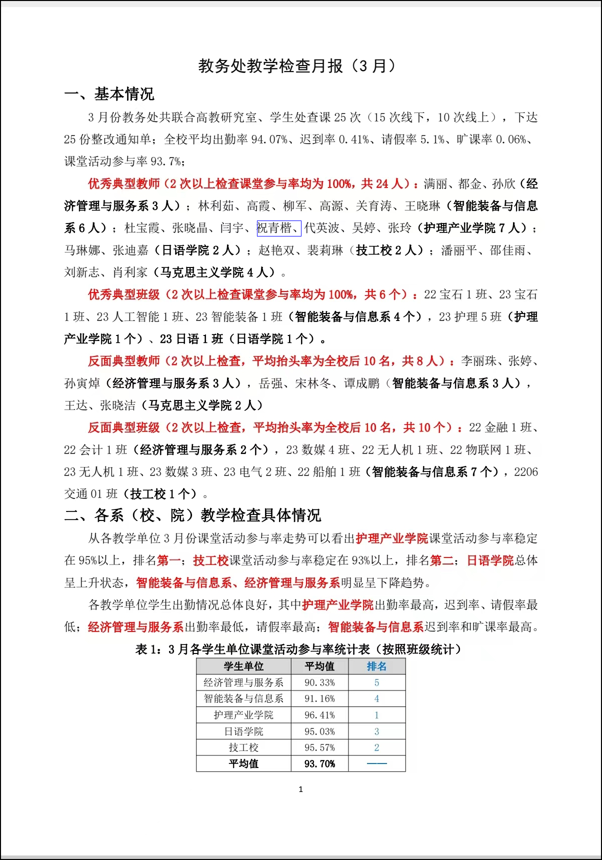
4月2日,健康与护理系(专升本二年制)226班祝青楷同学在校外课堂大连枫叶职业技术学院顶岗实践,在学校教务处教学检查月报(3月)中被评为护理产业学院优秀典型教师。

3月份,祝青楷在大连枫叶职业技术学院顶岗实践,承担《基础护理学》课程实训教学任务,主要负责五个班级的护理实训教学,共计80课时。在教学过程中,为了激发学生的学习兴趣,他将校外课堂的工作经历与授课内容紧密结合,着重引导学生理解和掌握护理实训中的各种操作,并采用互动式教学方法,鼓励学生参与课堂讨论,并解决学生在学习中存在的问题。
同时,他还积极参与教职员工会议,就课程设置、教材选用等问题发表自己的看法和见解,其间还与其他教师合作组织了一次课外活动,旨在加强学生之间的交流和合作。
该荣誉体现了大连枫叶职业技术学院对祝青楷同学的高度认可以及他工作态度的肯定,护理学(专升本)专业希望学生都能通过校外课堂更好地锻炼专业技能,提升综合素质,为未来职业发展打下坚实的基础。

【撰稿:单大海 责编:王凡 审核:郭玲玲】